Instance Verification Kit (IVK)
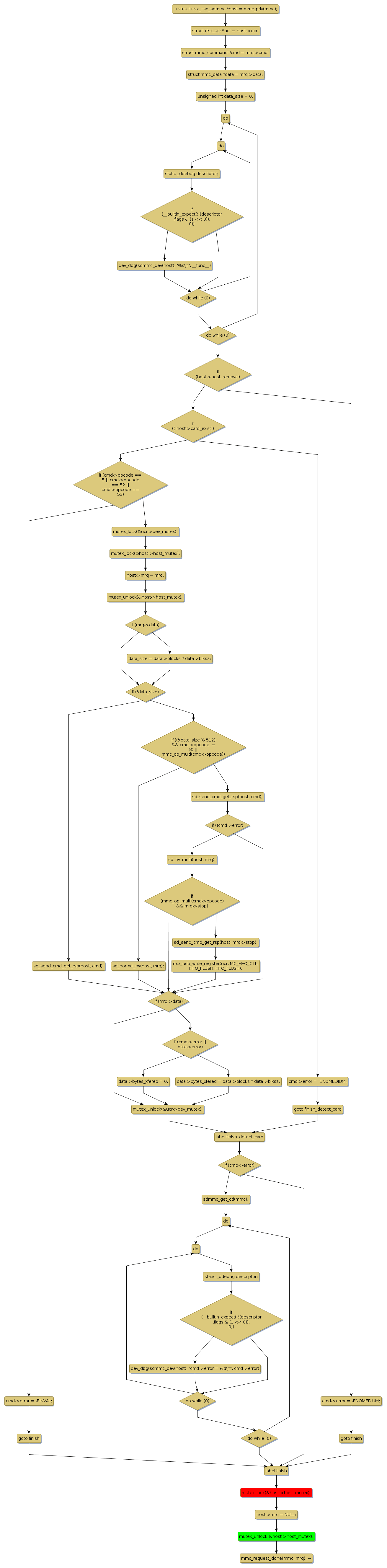
mutex lock @ [22205+30+/linux-3.19-rc1/drivers/mmc/host/rtsx_usb_sdmmc.c]
Instance Signature: host_mutex
|
The Matching Pair Graph:
|
|
Function Name
|
Control Flow Graph (CFG)
|
Events Flow Graph (EFG)
|
Source Correspondence
|
|
sdmmc_request
|
|
|
[20450+13+/linux-3.19-rc1/drivers/mmc/host/rtsx_usb_sdmmc.c]
|